Simplification de la machine à état des identités

Voyant sur le forum monnaie-libre que @elois aussi souhaiterait simplifier la machine à état des identités, je me permet de lancer les réflexions.

Pour rappel, historiquement, on a voulu représenter dans cette machine à état toute la complexité d’une adhésion “humaine” à une communauté. C’est à dire :

  • La personne se fait connaitre (publication de l’identité)
  • La personne déclare demander à adhérer (publication d’adhésion)
  • La personne se fait certifier
  • La personne souhaite quitter la communauté (publication d’une sortie de l’adhésion)
  • La personne souhaite révoquer son identité (révocation de l’identité)
  • La personne renouvelle son adhésion (renouvellement)
  • La personne abandonne son identité (non renouvellement)
  • La personne a disparue et on considère son identité exclue (non renouvellement au bout de 2 ans)

Aujourd’hui, a priori la machine à état est la suivante :

@startuml
[*] --> UIDPublished
UIDPublished --> [*]
UIDPublished --> UIDIsRevoked : UID is revoked
UIDPublished -> NotAMember 
NotAMember : Awaits5Certs
NotAMember : SendsMembership
NotAMember --> UIDIsRevoked : UID is revoked

NotAMember -> MembershipSent
MembershipSent : Awaits5Certs
MembershipSent --> [*]
MembershipSent --> UIDIsRevoked : UID is revoked

MembershipSent -> IsMember : Got 5 certs
IsMember : Has To renew before 1 year
IsMember : UIDIsWritten

IsMember -> NoMoreMember : Does not renew
IsMember -> NoMoreMember : Leaving
IsMember -> NoMoreMember : Missing 5 certs
IsMember --> UIDIsRevoked : UID is revoked

NoMoreMember : Has to renew before 2 year
NoMoreMember --> UIDIsRevoked : UID is revoked
NoMoreMember --> UIDIsRevoked : Does not renew before 2 years
@enduml

Avec le recul, on voit que cette machine à état est trop complexe et aboutit à :

  • Des interfaces logicielles compliquées
  • Une compréhension du fonctionnement de l’adhésion laborieux à expliquer et à comprendre

Je pense qu’on pourrait aboutir aux mêmes fonctionnalités utilisateurs, en simplifiant a minima l’adhésion. L’utilisateur ne verrait quasiment pas la différence, tandis que cette simplification stabiliserait les logiciels et rendrait les interfaces plus claires :

@startuml
[*] --> UIDPublished
UIDPublished --> [*]
UIDPublished --> UIDIsRevoked : UID is revoked
UIDPublished : Awaits5Certs

UIDPublished -> IsMember : Got 5 certs
IsMember : Has To renew before 1 year
IsMember : UIDIsWritten

IsMember -> NoMoreMember : Does not renew
IsMember -> NoMoreMember : Missing 5 certs
IsMember --> UIDIsRevoked : UID is revoked

NoMoreMember : Has to renew before 2 year
NoMoreMember --> UIDIsRevoked : UID is revoked
NoMoreMember --> UIDIsRevoked : Does not renew before 2 years
@enduml

Qu’en pensez-vous ?

5 Likes

Le membership leave ne sert effectivement à rien dans les faits, la révocation ayant un effet immédiat.

Pour l’adhésion initiale, c’était plutôt une protection supplémentaire pour l’utilisateur : en cas d’erreur, malgré les certifications reçues, le propritétaire de l’identité aurait encore une chance d’empêcher son identité d’être inscrite en blockchain sans son consentement. C’est une sorte de double validation.

Il est possible de retirer cette partie si dans les faits les utilisateurs considèrent qu’à partir du moment où leur identité est créée c’est que déjà qu’ils veulent entrer, et qu’au pire des cas cela ne les gêne pas d’effectuer une révocation après coup.

3 Likes

Ben je pense que moins on fait de changement de protocole plus ce sera simple a implémenter, donc je préconise dans un 1er temps de supprimer l’état “exclu” pour le remplacer par révoqué, point. C’est facile a coder et ça simplifiera déjà énormément de choses :slight_smile:

Tu peux préciser le scénario que tu décris ? Tu veux supprimer le membership out ou bien tu parles de la sortie au bout de un an ?

Non je veut garder le Membership, et tout les documents actuels en fait. Juste supprimer le statut “exclu”. Ce qui veut dire qu’il n’y aura plus que 3 statuts :

  • identité en attente
  • identité membre
  • identité révoquée

Ok. Je ne sais pas encore quoi en penser, mais je suis d’accord avec le principe énoncé plus haut “moins on fait de changements et plus ce sera simple à implémenter”. Surtout concernant Duniter TypeScript :smiley:

2 Likes

C’est pas forcément la partie la plus complexe du protocole à vrai dire. C’est d’ailleurs la seule partie qui me semblait avoir un sens (la seule où on perdait vraiment quelque chose avec le modèle que je proposais).

En effet, cette partie permet à ceux qui oublient de renouveler de juste avoir à renouveler, et non à recréer une identité à zéro.

Du coup je suis un peu perplexe, parce que ça ne simplifie presque rien par rapport aux problèmes que j’évoquais (la complexité des interfaces et la complexité des explications aux utilisateurs):thinking:

1 Like

J’ai modifié le post pour parler d’identité plutôt que de compte, puisque le compte associé à l’identité est toujours accessible si on a les identifiants.

Le statut “exclu” n’apparaît pas dans le schéma UML. Il faudrait l’ajouter s’il est l’enjeu d’un débat et peut être amené à disparaître.

My two cents.

1 Like

C’est le statut “NoMoreMember”

2 Likes

Tiens, en 2018 déjà il y avait cette proposition reformulée en 2022.

Et cet état est celui qu’on a introduit récemment sous le nom NotMember.

C’est à la fois encourageant de voir que les idées n’ont pas changé et déprimant de voir le temps qu’on met à les implémenter !

1 Like

Pour le coup NoMoreMember me semble beaucoup plus parlant (ou NotMemberAnymore) si il s’agit d’un statut perdu, c’est pour que je demandais comment peut on obtenir le statut NotMember.

3 Likes

ExMember ?

1 Like

Hello hello !

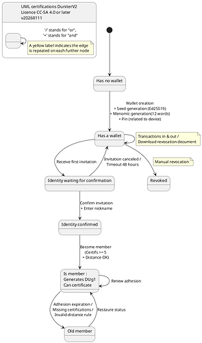
Je me forme actuellement sur l’utilisation d’outils tels que Mermaid et plantUML et avec @NicoBoy on a démarré par faire ces shémas UML similaire au début de ce post pour visualiser les machines à états modélisant les membres à propos des certifications.
Il y a le schéma pour la V1 et celui pour la V2s.

N’hésitez pas à :

  • compléter ce qui manque
  • préciser ce qui vous semble faux
  • poser des questions sur ce qui n’est pas clair
  • indiquer une façon de centraliser les prochains UML que la communauté viendrait à créer.
  • proposer des idées de thèmes qui vous paraîtraient pertinent à mieux visualiser.
    Là, je suis appelé pour réfléchir à modéliser les règles de distance.

Aho.

2 Likes

Je vois que personne n’a répondu en 3 jours.
Sur le schéma V2, il manque la perte du status membre par manque de certifications, ou non respect de la règle de distance (quand les certificateurs perdent en qualité).

1 Like

Pour le schéma de la v2 :

Identité et compte sont des concepts séparés. En général ça a peu d’importance mais si on déplace l’identité sur un autre compte ça change des choses (l’ancien compte ne peut accueillir d’identité pendant un certain temps).

La possession d’un document de révocation n’est pas vérifiée par le protocole. Un document de révocation peut être généré à tout moment (même avant la création de l’identité), il suffit de connaître le numéro d’identité et la clé secrète. Le mentionner dans le schéma fait sens si on représente les états proposés à l’utilisateur, mais pas si on représente la blockchain.

La création du compte, si on parle de la blockchain (et de la possibilité de recevoir une invitation), est la réception d’une transaction d’un montant supérieur au montant existentiel.

Sinon ça a l’air correct (mais je ne suis pas sûr pour les détails des expirations).

2 Likes

Ah bon il y a déjà un fonction pour ça dans v2s ? Car je ne connais que l’extrinsic revoke, pas de notion de document à pouvoir jouer plus tard dans le temps.
Et on ne peut pas différer l’exécution d’un extrisinc il me semble. Les nonces protègent ça

2 Likes

Je parlais du document, pas de l’extrinsic. Générer le document se fait hors ligne, en signant le hash du genesis et le numéro d’identité. Le document n’est pas l’extrinsic. L’extrinsic peut être publié par n’importe qui, avec le document signé en argument.

1 Like

Dans le schéma V1 c’est “Identity in pool” et pas “Wallet in piscine”, il me semble.

Pareil pour la v2 c’est “Identity waiting for confirmation” et “Identity confirmed”. Amha.

1 Like

Je n’ai pas suivi ces documents de révocation en v2.

2 Likes

Hello, voici une nouvelle version avec vos retours.

J’ai fais le choix de laisser Mermaid de côté pour me focaliser sur PlantUML, moins sexy mais bien plus cannonique donc correspondant aux standards si on souhaite par la suite appliquer des preuves formelles.

Pour information, je publie également mon travail sur ce git.

*